•  夏至
  •  永泰风景3
  •  永泰风景2
  •  永泰风景
  •  水天一色
  •  梯田丰韵
  •  大洋洋尾寨
  •  云顶天池
当前位置: 永泰新闻网>今日要闻> > 正文
永泰首次!“承包”家门口公园,当“园长”的机会来啦!
2021-09-08 17:36:45 来源: 县融媒体中心  责任编辑:    手机版



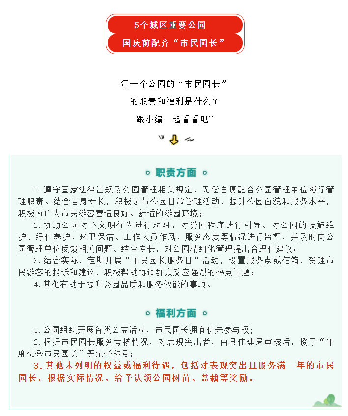
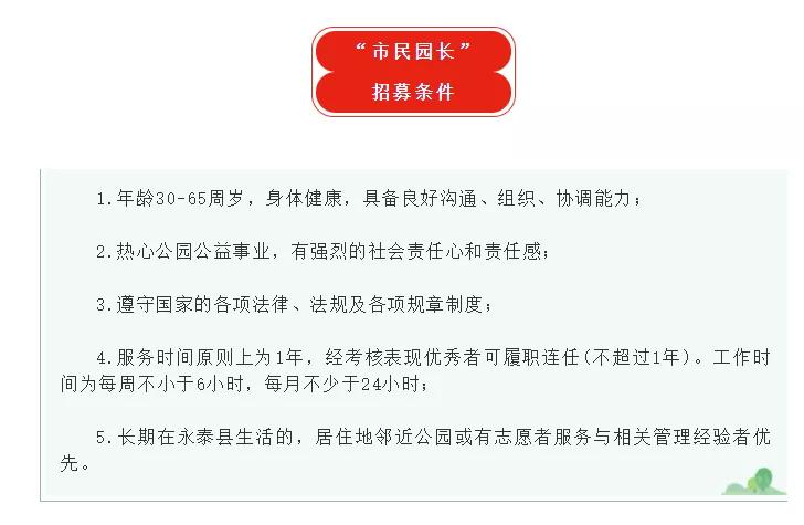
为进一步提升城区公园管理水平,创新公园管理方式和理念,积极引导热心市民参与城区公园共建、共享、共治,不断提高市民对公园日常管养和建设的满意率,近日,县住建局发布公告,永泰首次招募五名“市民园长”,将分别在南湖公园、北江滨公园、龙峰园公园、小汤山生态公园和火车站广场上岗,构筑公园和市民之间的沟通桥梁。

报名截止时间为9月30日前报名人可下载《永泰县城区公园市民园长报名表》(附件),填报相关信息,并在9月30日前将报名表及其他相关材料交至县市容环境中心或发送邮箱:493119087@qq.com,也可以到县市容环境中心进行现场报名。联系电话:24832230


免责声明
1、凡本网注明“来源:永泰新闻网“的所有文字、图片和视频,版权均属永泰新闻网所有,任何媒体、网站或个人未经本网协议授权不得转载、链接、转贴或以其他方式复制发表。已经被本网协议授权的媒体、网站,在下载使用时必须注明“来源:永泰新闻网”,违者本网将依法追究责任。
    2、本网未注明“来源:永泰新闻网”的文/图等稿件均为转载稿,本网转载出于传递更多信息之目的,并不意味着赞同其观点或证实其内容的真实性。如其他媒体、网站或个人从本网下载使用,必须保留本网注明的“来源”,并自负版权等法律责任。如擅自篡改为“来源:永泰新闻网”,本网将依法追究责任。如对文章内容有疑议,请及时与我们联系。
相关阅读
    [更多]永泰新闻
    [更多]国际新闻
    [更多]国内动态