•  夏至
  •  永泰风景3
  •  永泰风景2
  •  永泰风景
  •  水天一色
  •  梯田丰韵
  •  大洋洋尾寨
  •  云顶天池
当前位置: 永泰新闻网>今日要闻> > 正文
利好消息!永泰公积金可支付二手房首付啦!
2024-08-16 10:39:18 来源:   责任编辑:    手机版

784edae5c4ffec9ed0f9b6b6203756bf.png

近日,记者从福州住房公积金中心永泰管理部获悉,购买二手房也能提取公积金付首付。


据了解,以往购买二手房要先自筹资金垫付首付款再申请提取公积金,如今经过住房公积金中心研究论证重塑流程,打通堵点,积极协调承办银行,创新业务办理模式,可减缓缴存人自筹资金的压力。


福州住房公积金中心永泰管理部 四级主任科员 吴拯东:现在公积金可用于支付二手房首付,买卖双方签署不动产存量房买卖合同后,可将公积金账户余额视同买房的自筹资金,由公积金中心向买方出具《首付款证明》,将公积金账户余额视同买房的自筹资金,进一步提高住房公积金使用效率。

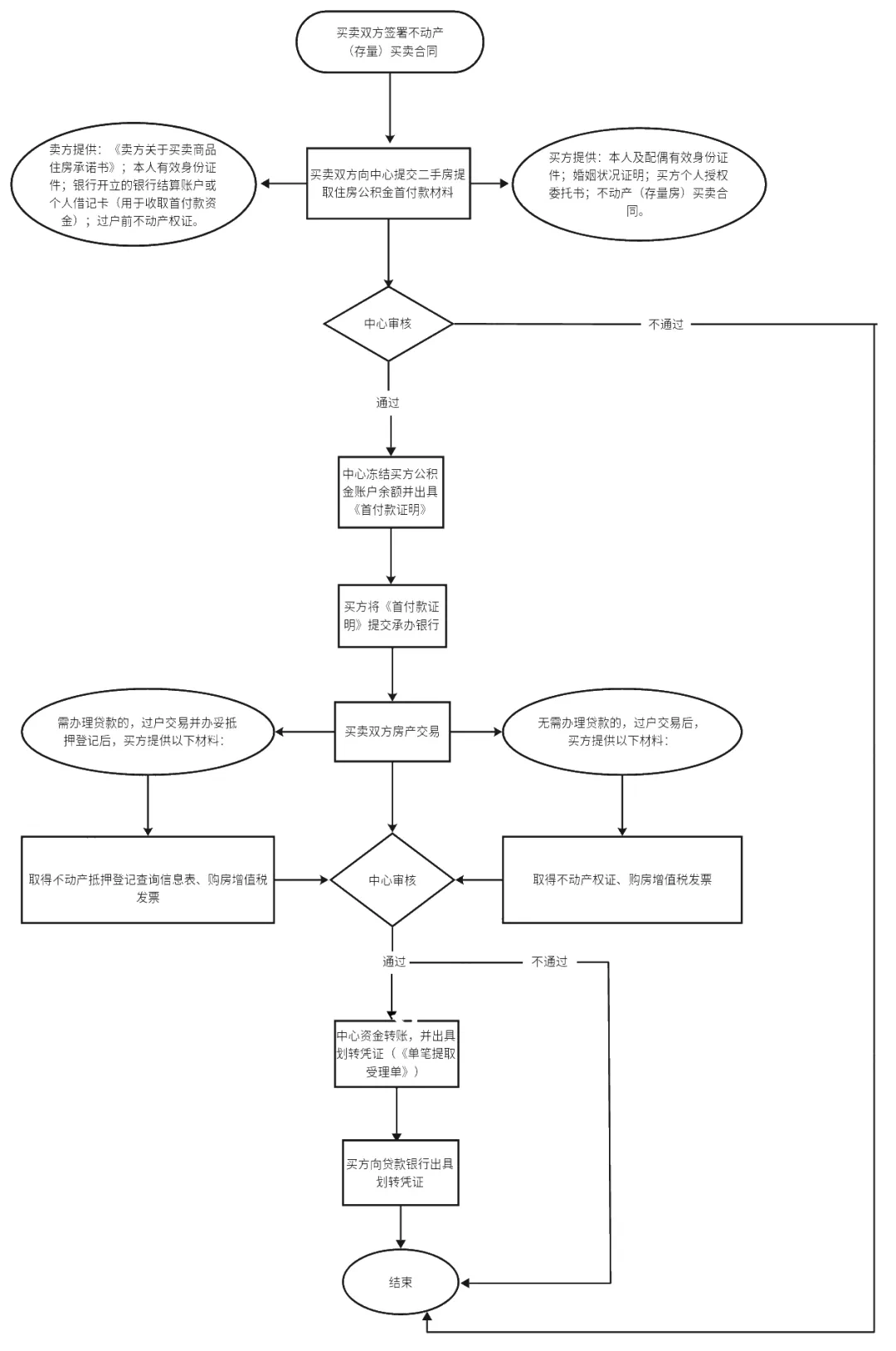
那么,缴存人如何办理二手房提取住房公积金支付首付款?福州住房公积金中心精心制作了《二手房提取住房公积金支付首付款办理流程图》让广大缴存人一图读懂↓



07654a38c56001ae52ea813ae03c4649.png

免责声明
1、凡本网注明“来源:永泰新闻网“的所有文字、图片和视频,版权均属永泰新闻网所有,任何媒体、网站或个人未经本网协议授权不得转载、链接、转贴或以其他方式复制发表。已经被本网协议授权的媒体、网站,在下载使用时必须注明“来源:永泰新闻网”,违者本网将依法追究责任。
    2、本网未注明“来源:永泰新闻网”的文/图等稿件均为转载稿,本网转载出于传递更多信息之目的,并不意味着赞同其观点或证实其内容的真实性。如其他媒体、网站或个人从本网下载使用,必须保留本网注明的“来源”,并自负版权等法律责任。如擅自篡改为“来源:永泰新闻网”,本网将依法追究责任。如对文章内容有疑议,请及时与我们联系。
相关阅读
    [更多]永泰新闻
    [更多]国际新闻
    [更多]国内动态